Regulamin zawodów „ścieżka sprawnościowa”, rozgrywanych w ramach 43 Spartakiady Pracowników Grupy Azoty Zakładów Azotowych "Puławy" SA.
- Organizator - Ognisko TKKF "Chemik"
- Prowadzący – Monika Wysocka, tel. 665130622
- Miejsce i czas rozgrywek - Konkurencja zostanie przeprowadzona w Hali Sportowej MOSiR przy ul. Partyzantów 11 w dniu 24 listopada 2022
od godz. 17.45 - Udział w rozgrywkach - W zawodach mogą wziąć udział osoby wymienione w Rozdziale VI Regulaminu 43 Spartakiady Pracowników Grupy Azoty Zakładów Azotowych “Puławy” S.A.
- Zgłoszenia – Zgłoszenia imienne przyjmowane będą w dniu i miejscu zawodów
- Sedziowanie – Sędziów wyznacza Organizator
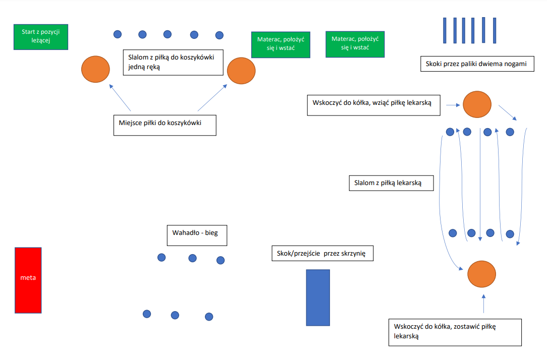
- Sposób przeprowadzenia – Konkurencja będzie polegała na pokonaniu ustawionej przez organizatora ścieżki sprawnościowej w jak najkrótszym czasie. Schemat ścieżki w załączeniu. Wprowadza się dla mężczyzn podział na kategorie wiekowe – do 45 lat włącznie oraz powyżej 45 lat
- Punktacja - Wyniki zawodów wliczane są do klasyfikacji indywidualnej i drużynowej 43 Spartakiady Pracowników Zakładów Azotowych "Puławy" SA. Suma 4 najlepszych wyników (w tym maksymalnie 1 kobiety) bez względu na podziały wiekowe stanowić będzie o miejscu drużyny. Zawodnik może startować wyłącznie w swojej kategorii wiekowej.
- Nagrody – Zgodnie z Regulaminem Spartakiady
- Postanowienia końcowe
- Ewentualne odwołania należy składać do prowadzącego zawody w trakcie trwania zawodów. Decyzja prowadzącego jest ostateczna.
- Prawo interpretacji niniejszego Regulaminu przysługuje wyłącznie organizatorowi.
- Zawodników obowiązuje obuwie sportowe
- Organizator nie odpowiada za rzeczy pozostawione w trakcie zawodów w obiekcie.
- Organizator nie ponosi żadnej odpowiedzialności za udział w zawodach osób chorych i wynikające z tego tytułu wypadki i ich skutki
Informujemy, że wzięcie udziału w niniejszej konkurencji Spartakiady będzie równoznaczne z wyrażeniem zgody na przetwarzanie danych osobowych dla celów związanych z organizacją i przeprowadzeniem zawodów oraz dla realizacji celów statutowych Ogniska TKKF „Chemik”. Ponadto uczestnictwo w zawodach jest równoznaczne z wyrażeniem zgody na podanie danych osobowych tj. imienia i nazwiska i umownej jednostki organizacyjnej w publikacjach związanych z udostępnieniem wyników zawodów oraz na wykorzystanie wizerunku zawodnika utrwalonego na wykonywanych podczas zawodów zdjęciach dla celów sprawozdawczych i propagatorskich.
https://mail.tkkfchemik.pl/index.php/spartakiada-zakladowa/69-2022/1799-regulamin-sciezki-sprawnosciowej#sigProId5753a64a53



